[기독교세계 13년 5월] 그 선생의 그 제자
             holinesscode
        
        
        
             2013-04-11
        
    
        이스라엘 국민으로 시민권을 가진 사람이 약 770만명입니다. 아주 작은 나라지요. 우리나라 전체 면적에 약 20%밖에 되지 않은 작은 나라입니다. 이 작은 나라에서 뭘 먹고 사는지 다들 궁금해 하시더라구요. 그리고는 아마도 성지순례나 관광을 온 사람들이 쓰고 가는 관광사업이 국가 수입의 대부분을 차지할 것이라는 추측들을 내어 놓습니다. 그도 그럴 것이 이스라엘의 주요한 국가 수입 중에 관광사업이 중요한 위치에 차지하는 것이 사실입니다. 매년마다 많은 순례객들과 관광객이 이스라엘을 찾아오는데 2012년에는 350만명의 외국인이 관광(순례)을 목적으로 이스라엘을 찾았다고 합니다. 하지만, 이스라엘에서 외화를 벌어들이는 최고의 부가가치 산업은 다이아몬드(외화수입의 20%), 제약산업(9.8%), 전자직접회로(6.6%)입니다(2012년 기준). 그 외에도 외화를 벌어들이는 셀 수 없는 많은 직종들이 있습니다.

예수님 당시는 이런 현대식의 직종이 없었겠지요. 예루살렘을 중심으로한 직종들이 무엇인지에 대해서는 기록이 잘 남아있지만, 변방이었던 갈릴리 지역에서 사람들이 주로 어떤 직종에 종사하였는지에 그리고 그 직종이 얼마나 경제적인 수익이 좋았는지에 대해서는 알 수 있는 문헌이 그리 많지 않습니다. 그런데 몇가지 추정해 볼만한 자료들은 있습니다.
예수님 시대는 사람들이 수직적인 구조에 있었습니다. 지난달에도 말씀드렸던 것처럼 이스라엘 사회 안에서도 10개의 계층이 나뉘어져 있었잖아요? 예수님 당시 유대사회에서 왕과 제사장을 포함한 상류층 계급은 약 1-2%를 차지했습니다. 그 아래로 세금 관리원(징수원), 경찰, 서기관, 하급 제사장들이 약 5-7%를 차지했고요. 그 외에 75%의 대부분의 사람들은 다양한 직종에 종사하였고, 가장 낮은 계층 약 15%는 거지, 장애인, 창기, 범죄자들로 도시 밖에서 거주하였습니다. 그러니 약 75%의 사람들은 '중산층'이라고 불러도 좋을까 모르겠어요.
주일학교에서 어부에 대해서 배울 때에 가장 많이 듣던 이야기는 예수님을 따르던 어부들은 가난하고 교육을 제대로 받지 못했던 하층민이라는 말입니다. 이 이야기가 어디서 근거한 이야기인지는 모르겠지만, 아마도 예수님께서는 사람들을 차별하지 않으시고 누구나 부르신다는 것을 말하고자 했던 것이 아닌가 싶습니다. 하지만, 정말 하층민에 속하는 15%의 사람들의 부류에 어부가 들어있지는 않습니다. 어부는 대부분의 많은 사람들이 가졌던 직업들 중의 하나였던 것이지요.
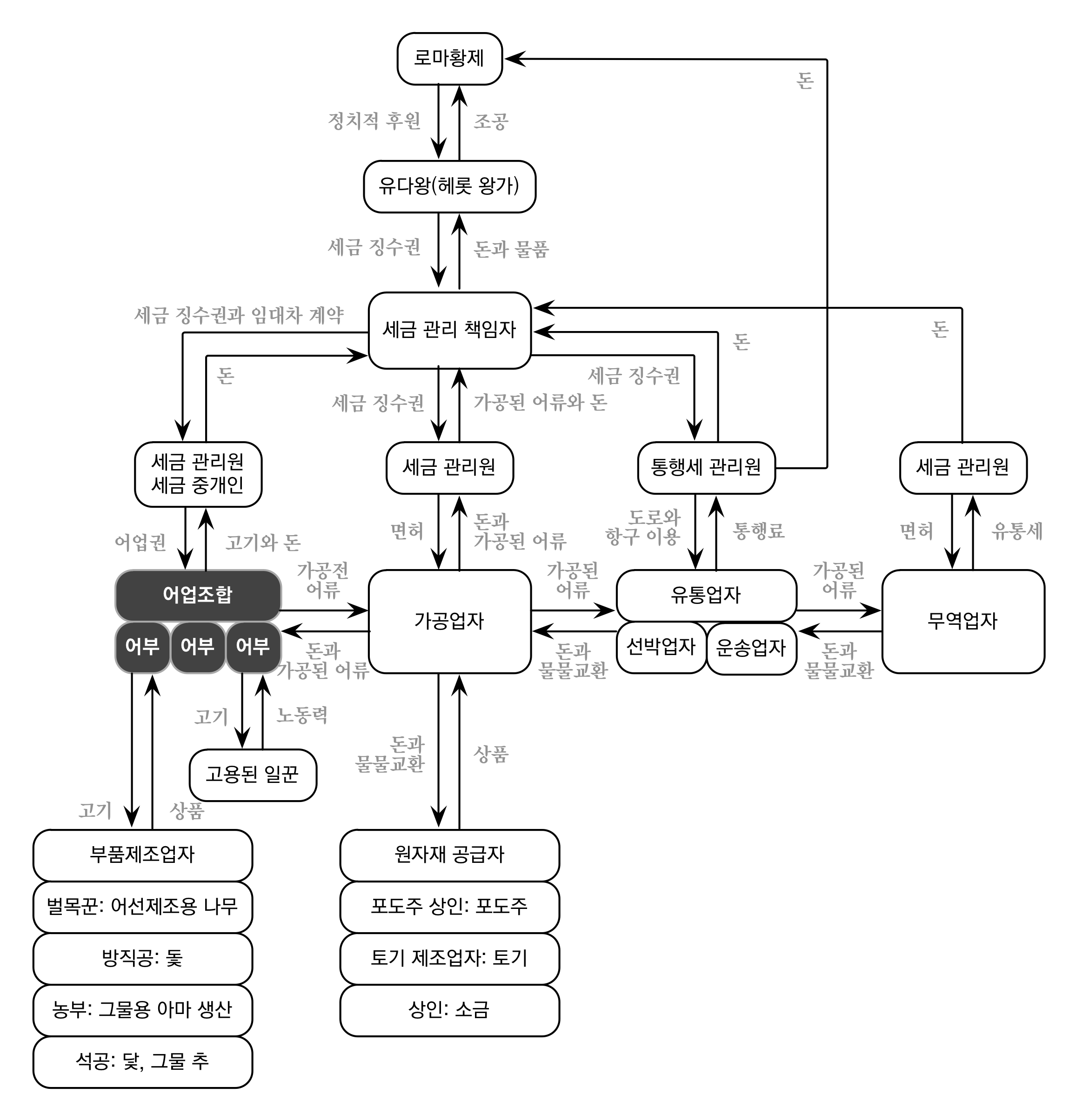
어부가 가난하기만 했던 것도 아닙니다. 예수님 시대의 세금 징수구조를 보면, 어부들이 조합을 결성하여서 활동을 하였다는 것을 알 수 있습니다. 조합을 결성하였다는 것은 최대의 이윤을 내기 위해서 경제 공동체를 결성하였다는 것인데요. 도표에서도 볼 수 있듯이 단지 고기를 잡아 내다 파는 수준에서 경제활동을 한 것이 아니라, 더불어서 배를 유지하기 위한 상거래를 통해 이윤을 취득했던 것을 알수 있지요. 또 성경에 보면, 베드로, 안드레 세베대의 아들 야고보와 그 형제 요한을 부르시는 장면이 나오는데 (마 4:18-20; 막 1:16-18), 이 사람들이 일하던 중 예수님을 만나고서는 그물(어구)과 배와 품꾼을 내버려 두고는 예수님을 따르는 장면이 나옵니다. 배를 소유하고 있었다면, 어부이자 선박업자가 되겠고, 품꾼을 소유했다는 것은 그들을 부릴만한 경제적인 능력이 되었다는 것이었으니 이들이 가난했다고 단정 짓는 것도 문제가 있어요.

교육의 수준도 그렇습니다. 어부였던 안드레는 세례요한의 제자(μαθητής)였습니다. 세례 요한의 제자라는 말은 요한이 좋아서 그저 열성적인 팬(fan)처럼 따라다녔던(ἀκολουθέω) 사람이 아닙니다. 그렇게 따라 다닌 사람은 많아요. 그런데 "따르는 자"가 아니라, "제자"라는 말은 자기의 선생과 함께 하면서 그의 말과 행동을 가까이서 지켜보며 사상과 생활의 방식을 배우고 따랐던 사람이라는 말입니다. 당대의 랍비가 학생을 가르치듯 세례 요한의 가르침을 받던 학생이었다는 말이지요. 그러니 모든 어부들이 교육을 받지 못했다거나, 교육적인 수준이 낮았다고 단정 지어 말하는 것도 옳지는 않습니다. 예수님을 따랐던 안드레의 경우는 더욱 그러하고요.
안드레는 갈릴리에서 고기잡이를 하던 어부였습니다. 바로 앞에서도 말한 것과 같이, 단지 안드레를 고기 잡던 사람으로만 여겨서는 안됩니다. 안드레는 고기 잡던 어부이자, 세례 요한의 제자였습니다. 안드레는 아마도 예수님께서 세례 요한으로부터 요단강에서 세례 받으시던 장면을 직접 목격했을 겁니다 (요 1:29-34). 그리고 세례 요한이 예수님을 향해서 말했던 모든 것, 예수님께서 세상 죄를 지고가는 하나님의 어린양이라는 것과 예수님께서 오실 그 이라는 것, 성령이 비둘기같이 하늘로부터 내려와 그 위에 머물렀다는 선포 모두를 듣고 보았겠지요. 그리고는 미련 없이 자기 스승인 세례 요한을 떠나 예수님을 따라갑니다. 예수님께서 안드레를 포함한 제자들을 부르신 후에 곧 얼마되지 않아서 이 제자들이 유대 사람들에게 세례를 베풀기 시작했다는 것으로 보아서(요 4:2), 안드레는 꽤나 열정적이었던 요한의 교육받은 제자였고 예수님의 말씀을 받아들이고 이해하는 수준이나, 예수님의 모든 삶을 신앙으로 받아들이는 정도 역시 매우 빨랐다고 추측해 볼 수 있습니다. 세례 요한의 다른 제자들이 당황했을 것은 분명합니다. 요한과 가까웠던 제자 둘이 예수님께로 떠나갔고, 그동안 요한에게 세례 받으러 오던 사람들이 예수님께로 몰려가기 시작했으니까요. 그런데 세례 요한의 반응이 요즈음 말로 쿨(cool)합니다. 그는 흥하여야 하겠고, 나는 쇠하여야 하리라(요 3:30)고 자기의 제자들에게 주저없이 이야기 했거든요. 내 것을 놓치지 않으려고 발버둥 치는 사람들이 가득한 땅에서, 이야기인 즉슨 안드레와 사람들이 가야할 사람에게 제대로 가고 있다라는 말이 되겠네요. 멋지지 않나요?

예수님의 첫 제자였고, 세례 요한의 학생이었던 안드레는 예수님에게 매우 소중한 사람이었을 것이 분명한데, 성경에서 안드레에 대해서는 그의 형제 베드로처럼 많은 이야기들이 소개되지 않습니다. 하지만, 처음 예수님께서 제자 삼으신 네 명의 어부들(베드로, 안드레, 야고보, 요한)과 감람산에서 조용히 그들만의 시간을 가지셨다는 것으로 보아서 예수님과 매우 가까웠던 제자 중의 하나였다는 것과(막 13:1-13) 오병이어의 기적의 때에 사람들에게 먹일 것을 재빠르게 계산 하던 빌립과는 달리 한 아이로부터 보리떡 다섯 개와 물고기 두 마리를 가져왔던 순종으로 보아서, 누구에게도 뒤지지 않는 신앙과 믿음과 순종의 모범이 되는 인물이었음에 틀림없습니다. 베드로와 가룟유다의 이미지가 너무나 강해서 다른 제자들이 조명받지 못했을 뿐, 어느 누구하나 그저 그런 제자가 있을까요?

안드레의 삶을 보면 알 수가 있습니다. 안드레가 예수님의 복음을 전하던 지역은 처음에 오늘날 터키의 이스탄불인 비잔티움(Byzantium)이었습니다(AD38). 그곳에 교회를 든든히 세우고 난 후에 그곳의 주교(Bishop)의 자리를 미련없이 스타키스(Stachys)에서 이양하고는 '주교'라는 교회에서의 존경받는 자리를 버리고 복음 설교자로 비잔티움의 북쪽 지역인 모에시아(Moesia)로 떠나갑니다. 이 지역은 다뉴브강 하류 지역으로 오늘날의 우크라이나, 루마니아, 러시아 지역입니다. 안드레에게 교회에서 존경받는 주교 자리는 예수님과는 어울리지 않는 자리라는 믿음이 있었던 것은 아닐까요? '주교'라 불리는 직함을 놓치지 않으려고 발버둥 치는 것은 예수님의 제자답지 않은 삶의 태도라는 확신이 있었던 것이 틀림 없습니다. 기독교가 박해 받을 때에 안드레는 그리스 서쪽 필로폰네소스 해변의 파트라스(Patras)라는 지역에서 순교를 당하는데, 예수님과 같은 십자가에 처형될 수 없다고 X형 십자가(Crux decussata))에 손과 발이 밧줄에 묶인채 매달려서 순교했습니다. 예수님 처럼 손과 발에 못질 당하지 않았으니 더 쉬운 죽음이었다고 생각하시면 안됩니다. 십자가에 매달린 뒤에 일정 시간이 되어도 죽지 않을 경우에는 창과 칼로 찔러서 죽였거든요. 밧줄에 묶여 매달린 것은 예수님보다 더 오랜 시간 십자가에 매달려 고통을 받고, 더 고통스럽게 죽으려는 안드레의 신앙적인 결단이었던 것입니다. 갈릴리의 어부는 이렇게 이국 땅에서 죽었지만, 그의 죽음이야 말로 진정한 제자의 죽음이 아니었나 합니다. 정말 그 선생(세례 요한, 예수 그리스도)의 그 제자입니다.

 
    
    
예수님 당시는 이런 현대식의 직종이 없었겠지요. 예루살렘을 중심으로한 직종들이 무엇인지에 대해서는 기록이 잘 남아있지만, 변방이었던 갈릴리 지역에서 사람들이 주로 어떤 직종에 종사하였는지에 그리고 그 직종이 얼마나 경제적인 수익이 좋았는지에 대해서는 알 수 있는 문헌이 그리 많지 않습니다. 그런데 몇가지 추정해 볼만한 자료들은 있습니다.
예수님 시대는 사람들이 수직적인 구조에 있었습니다. 지난달에도 말씀드렸던 것처럼 이스라엘 사회 안에서도 10개의 계층이 나뉘어져 있었잖아요? 예수님 당시 유대사회에서 왕과 제사장을 포함한 상류층 계급은 약 1-2%를 차지했습니다. 그 아래로 세금 관리원(징수원), 경찰, 서기관, 하급 제사장들이 약 5-7%를 차지했고요. 그 외에 75%의 대부분의 사람들은 다양한 직종에 종사하였고, 가장 낮은 계층 약 15%는 거지, 장애인, 창기, 범죄자들로 도시 밖에서 거주하였습니다. 그러니 약 75%의 사람들은 '중산층'이라고 불러도 좋을까 모르겠어요.
주일학교에서 어부에 대해서 배울 때에 가장 많이 듣던 이야기는 예수님을 따르던 어부들은 가난하고 교육을 제대로 받지 못했던 하층민이라는 말입니다. 이 이야기가 어디서 근거한 이야기인지는 모르겠지만, 아마도 예수님께서는 사람들을 차별하지 않으시고 누구나 부르신다는 것을 말하고자 했던 것이 아닌가 싶습니다. 하지만, 정말 하층민에 속하는 15%의 사람들의 부류에 어부가 들어있지는 않습니다. 어부는 대부분의 많은 사람들이 가졌던 직업들 중의 하나였던 것이지요.
어부가 가난하기만 했던 것도 아닙니다. 예수님 시대의 세금 징수구조를 보면, 어부들이 조합을 결성하여서 활동을 하였다는 것을 알 수 있습니다. 조합을 결성하였다는 것은 최대의 이윤을 내기 위해서 경제 공동체를 결성하였다는 것인데요. 도표에서도 볼 수 있듯이 단지 고기를 잡아 내다 파는 수준에서 경제활동을 한 것이 아니라, 더불어서 배를 유지하기 위한 상거래를 통해 이윤을 취득했던 것을 알수 있지요. 또 성경에 보면, 베드로, 안드레 세베대의 아들 야고보와 그 형제 요한을 부르시는 장면이 나오는데 (마 4:18-20; 막 1:16-18), 이 사람들이 일하던 중 예수님을 만나고서는 그물(어구)과 배와 품꾼을 내버려 두고는 예수님을 따르는 장면이 나옵니다. 배를 소유하고 있었다면, 어부이자 선박업자가 되겠고, 품꾼을 소유했다는 것은 그들을 부릴만한 경제적인 능력이 되었다는 것이었으니 이들이 가난했다고 단정 짓는 것도 문제가 있어요.

교육의 수준도 그렇습니다. 어부였던 안드레는 세례요한의 제자(μαθητής)였습니다. 세례 요한의 제자라는 말은 요한이 좋아서 그저 열성적인 팬(fan)처럼 따라다녔던(ἀκολουθέω) 사람이 아닙니다. 그렇게 따라 다닌 사람은 많아요. 그런데 "따르는 자"가 아니라, "제자"라는 말은 자기의 선생과 함께 하면서 그의 말과 행동을 가까이서 지켜보며 사상과 생활의 방식을 배우고 따랐던 사람이라는 말입니다. 당대의 랍비가 학생을 가르치듯 세례 요한의 가르침을 받던 학생이었다는 말이지요. 그러니 모든 어부들이 교육을 받지 못했다거나, 교육적인 수준이 낮았다고 단정 지어 말하는 것도 옳지는 않습니다. 예수님을 따랐던 안드레의 경우는 더욱 그러하고요.
안드레는 갈릴리에서 고기잡이를 하던 어부였습니다. 바로 앞에서도 말한 것과 같이, 단지 안드레를 고기 잡던 사람으로만 여겨서는 안됩니다. 안드레는 고기 잡던 어부이자, 세례 요한의 제자였습니다. 안드레는 아마도 예수님께서 세례 요한으로부터 요단강에서 세례 받으시던 장면을 직접 목격했을 겁니다 (요 1:29-34). 그리고 세례 요한이 예수님을 향해서 말했던 모든 것, 예수님께서 세상 죄를 지고가는 하나님의 어린양이라는 것과 예수님께서 오실 그 이라는 것, 성령이 비둘기같이 하늘로부터 내려와 그 위에 머물렀다는 선포 모두를 듣고 보았겠지요. 그리고는 미련 없이 자기 스승인 세례 요한을 떠나 예수님을 따라갑니다. 예수님께서 안드레를 포함한 제자들을 부르신 후에 곧 얼마되지 않아서 이 제자들이 유대 사람들에게 세례를 베풀기 시작했다는 것으로 보아서(요 4:2), 안드레는 꽤나 열정적이었던 요한의 교육받은 제자였고 예수님의 말씀을 받아들이고 이해하는 수준이나, 예수님의 모든 삶을 신앙으로 받아들이는 정도 역시 매우 빨랐다고 추측해 볼 수 있습니다. 세례 요한의 다른 제자들이 당황했을 것은 분명합니다. 요한과 가까웠던 제자 둘이 예수님께로 떠나갔고, 그동안 요한에게 세례 받으러 오던 사람들이 예수님께로 몰려가기 시작했으니까요. 그런데 세례 요한의 반응이 요즈음 말로 쿨(cool)합니다. 그는 흥하여야 하겠고, 나는 쇠하여야 하리라(요 3:30)고 자기의 제자들에게 주저없이 이야기 했거든요. 내 것을 놓치지 않으려고 발버둥 치는 사람들이 가득한 땅에서, 이야기인 즉슨 안드레와 사람들이 가야할 사람에게 제대로 가고 있다라는 말이 되겠네요. 멋지지 않나요?

예수님의 첫 제자였고, 세례 요한의 학생이었던 안드레는 예수님에게 매우 소중한 사람이었을 것이 분명한데, 성경에서 안드레에 대해서는 그의 형제 베드로처럼 많은 이야기들이 소개되지 않습니다. 하지만, 처음 예수님께서 제자 삼으신 네 명의 어부들(베드로, 안드레, 야고보, 요한)과 감람산에서 조용히 그들만의 시간을 가지셨다는 것으로 보아서 예수님과 매우 가까웠던 제자 중의 하나였다는 것과(막 13:1-13) 오병이어의 기적의 때에 사람들에게 먹일 것을 재빠르게 계산 하던 빌립과는 달리 한 아이로부터 보리떡 다섯 개와 물고기 두 마리를 가져왔던 순종으로 보아서, 누구에게도 뒤지지 않는 신앙과 믿음과 순종의 모범이 되는 인물이었음에 틀림없습니다. 베드로와 가룟유다의 이미지가 너무나 강해서 다른 제자들이 조명받지 못했을 뿐, 어느 누구하나 그저 그런 제자가 있을까요?

안드레의 삶을 보면 알 수가 있습니다. 안드레가 예수님의 복음을 전하던 지역은 처음에 오늘날 터키의 이스탄불인 비잔티움(Byzantium)이었습니다(AD38). 그곳에 교회를 든든히 세우고 난 후에 그곳의 주교(Bishop)의 자리를 미련없이 스타키스(Stachys)에서 이양하고는 '주교'라는 교회에서의 존경받는 자리를 버리고 복음 설교자로 비잔티움의 북쪽 지역인 모에시아(Moesia)로 떠나갑니다. 이 지역은 다뉴브강 하류 지역으로 오늘날의 우크라이나, 루마니아, 러시아 지역입니다. 안드레에게 교회에서 존경받는 주교 자리는 예수님과는 어울리지 않는 자리라는 믿음이 있었던 것은 아닐까요? '주교'라 불리는 직함을 놓치지 않으려고 발버둥 치는 것은 예수님의 제자답지 않은 삶의 태도라는 확신이 있었던 것이 틀림 없습니다. 기독교가 박해 받을 때에 안드레는 그리스 서쪽 필로폰네소스 해변의 파트라스(Patras)라는 지역에서 순교를 당하는데, 예수님과 같은 십자가에 처형될 수 없다고 X형 십자가(Crux decussata))에 손과 발이 밧줄에 묶인채 매달려서 순교했습니다. 예수님 처럼 손과 발에 못질 당하지 않았으니 더 쉬운 죽음이었다고 생각하시면 안됩니다. 십자가에 매달린 뒤에 일정 시간이 되어도 죽지 않을 경우에는 창과 칼로 찔러서 죽였거든요. 밧줄에 묶여 매달린 것은 예수님보다 더 오랜 시간 십자가에 매달려 고통을 받고, 더 고통스럽게 죽으려는 안드레의 신앙적인 결단이었던 것입니다. 갈릴리의 어부는 이렇게 이국 땅에서 죽었지만, 그의 죽음이야 말로 진정한 제자의 죽음이 아니었나 합니다. 정말 그 선생(세례 요한, 예수 그리스도)의 그 제자입니다.

그 선생의 그 제자 E-Book
첨부파일
댓글 작성은 로그인 후 이용하실 수 있습니다.
- dlrudals
- 2024-05-09 14:28:44
            며칠 전에 안드레에 대한 말씀을 들었는데, 이 글을 보니 제자들의 모습이 더 생생하게 느껴집니다. 감사해요.
        
    - 고영기
- 2024-05-09 14:28:44
            우리도 그 선생의 그 제자가 되어야겠지요. 공수표 남발하고 사는 인생이 아니라...
        
    - dlrudals
- 2024-05-09 14:29:45
            며칠 전에 안드레에 대한 말씀을 들었는데, 이 글을 보니 제자들의 모습이 더 생생하게 느껴집니다. 감사해요.
        
    - 고영기
- 2024-05-09 14:29:45
            우리도 그 선생의 그 제자가 되어야겠지요. 공수표 남발하고 사는 인생이 아니라...
        
     
                 
             
            

